乡村定向师范生培育站(中学地理)第二次线上研讨曁读书分享会
地理教师的“四艺”指四项基本技能:备课、说课、观课、评课。为了加强地理定向乡村教师对这四项基本技能的重视与培养,12月30日,黄俊超导师组织了“地理教师的‘四艺’”线上读书研讨交流会,交流分享对于《教师专业发展的四项基本技能》这本书的阅读体会与感悟。参与人员有中学地理小组学员潘晨艳、丁玥涵、刘璐、吴璇祎。

图为导师与所有学员共同探讨
在黄俊超导师的指导下,为了充分交流小组成员对于地理教师的“四艺”的感悟,丰富活动内容,本次读书研讨交流会分为备课、说课、观课、评课、总结五个环节进行。
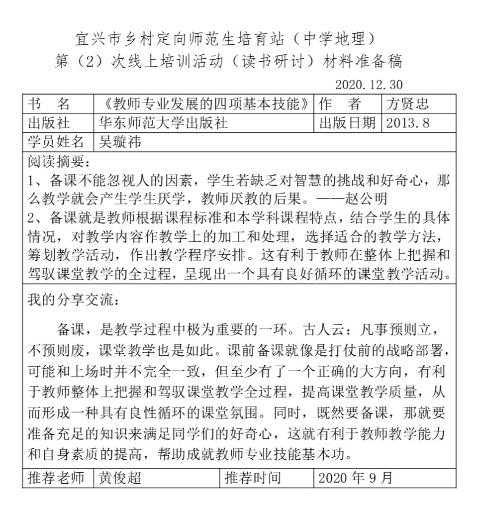
首先是备课。小组学员吴璇祎从备课的概念、原因、程序和要求几方面表达了对备课的体会与感悟。备课有利于教师整体上把握和驾驭课堂教学全过程,提高课堂教学质量,从而形成一种具有良性循环的课堂氛围。她认为备课是一门艺术,只有课前的精心预设,才有可能在课堂上实现精彩的生成。

图为学员本次线上活动的材料准备稿

图为学员本次线上活动准备的PPT
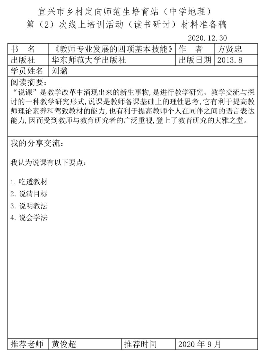
其次是说课。小组学员刘璐总结了说课的四个要点:1.吃透教材;2.说清目标;3.说明教法;4.说会学法。说课与讲课最大的区别在于对象不同,说课对象是教师同行而不是学生,所以说课时应详略得当,注重时间安排,把重点放在“怎么教”,“为什么这样教”,“学生怎么学”等问题的讲解上。

图为学员本次线上活动的材料准备稿

图为学员本次线上活动准备的PPT
然后是观课。小组学员潘晨艳认为观课的要点是观课笔记,她通过自身教学实例总结出了撰写观课笔记的六大关键:1.记概况;2.记过程;3.记衔接;4.记备注;5.记板书;6.记思想。观课是对教学最直接的学习方式,设想自己处于同样的教学状况下,进行“沉浸式”观课,对教师提升教学水平有很大帮助。

图为学员本次线上活动的材料准备稿

图为学员本次线上活动准备的PPT
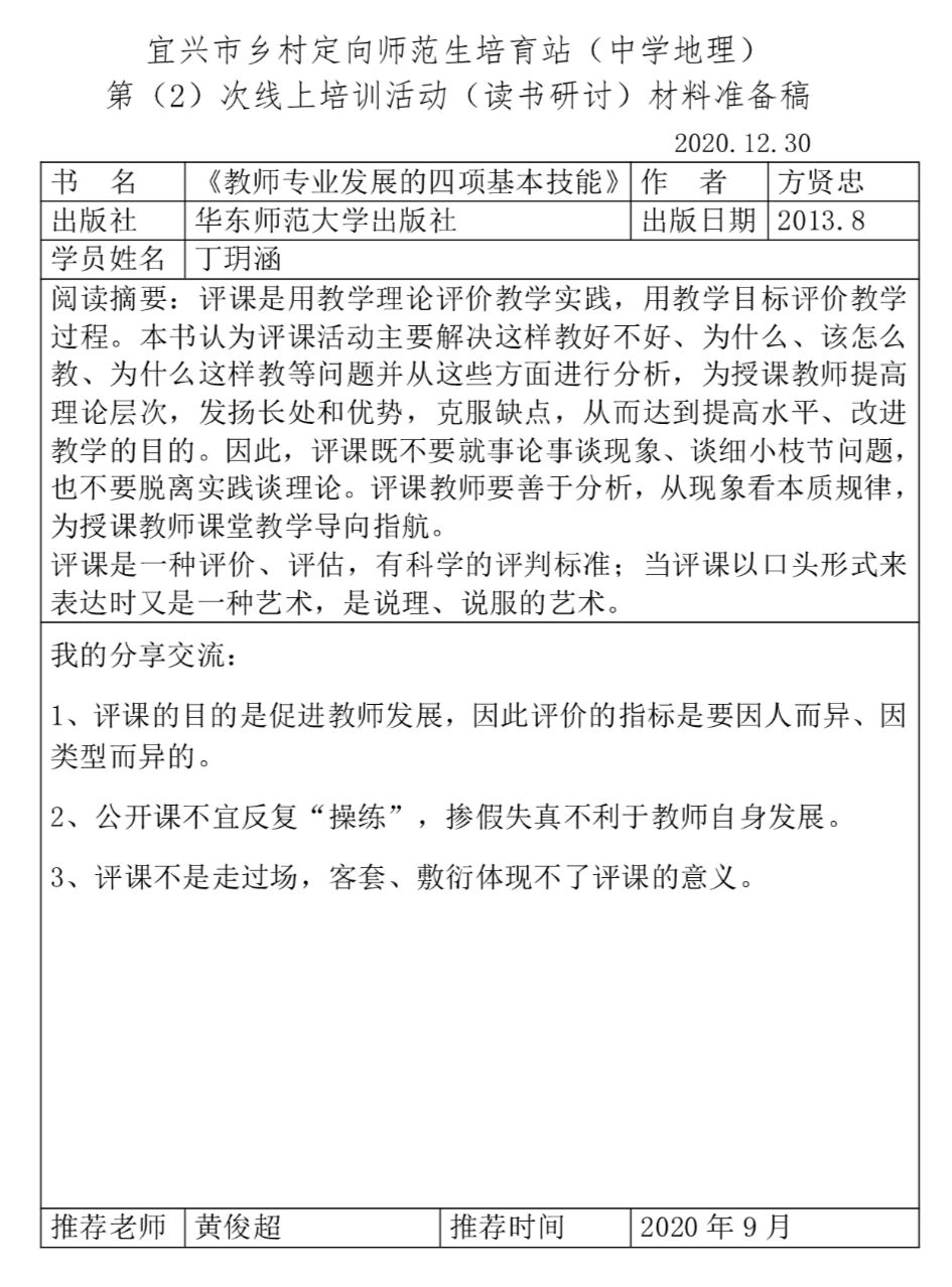
接着是评课。小组学员丁玥涵有以下几点感悟:1.评课的目的是促进教师发展,因此评价的指标是要因人而异、因类型而异的。2.评课不是走过场,客套、敷衍体现不了评课的意义。她认为评课应该公正、客观,从被评者的教学理念、教学设计、教学目标等多方面评价,使被评者意识到不足之处并加以改进,提升教学水平。

图为学员本次线上活动的材料准备稿

图为学员本次线上活动准备的PPT
最后,黄俊超导师对本次线上读书研讨交流会进行了总结。备课、说课、观课、评课这四项基本技能是相互衔接、密不可分的,它们的最终目的都是为了让教师更好地上课,从而让学生学习对生活有用的地理知识,培养学生的能力。
这次读书研讨交流活动让小组成员们对于地理教师的“四艺”有了更深的体会与感悟,但纸上得来终觉浅,想要真正提升教学水平,还需要更多的教学实践与技能训练。