一、基于STEAM理念的C小学“芳香植物”校本课程
1.1课程设计
课程对象为四、五、六年级的小学生。课程主要围绕“芳香植物的认识与了解”,“芳香植物的种植与探究”,“芳香精油的提取与应用”这三个板块根据年级不同,分层进行系列和综合的探究实践。
1.2课程目标
在“芳香植物”校本课程的设计与实施过程中主要从知识与技能以及过程与方法、情感态度与价值观、核心素养这四个角度展开,明确了校本课程的教学目标。
(1)知识与技能
1、学习植物的不同繁殖与培育技术,体验种植的乐趣;
2、探索古今中外对芳香植物的应用和文化体现,学习中外优秀文化;3、初步学习植物识别和分类的常用方法和基本思想;
4、初步掌握设计实验的基本流程和方法以及实验的基本原则;5、初步掌握实验报告、论文等的基本格式写作方式等;
6、初步尝试精油提取的几种方法,尝试简单的芳香手工制作活动。
(2)过程与方法
1、通过自己动手参与到植物的种植,以此来学习种植的方法以及植物养护的方法;
2、通过对校园植物的认识,然后对校园植物资料进行收集和整理,以此来学习植物的分类方法;
3、通过植物种植过程中的具体实验探究活动,学习并体验实验设计的基本原则、科学探究的一般过程、实验报告和小论文的写作方法等;
4、通过查找整理资料,并在课堂上交流表达、相互学习的方式,学习中外优秀芳香文化;
5、通过制作芳香手工制品以及提取精油这样的活动,以此来提高学生的学习兴趣以及培养学生的动手操作能力﹔
6、通过学习平台,在平台上展示学生的学习成果的同时,对学生进行多元化的评价;
(3)情感态度与价值观目标
1、通过芳香植物的种植与养护,在培养学生的劳动能力和责任感的同时,培养学生吃苦耐劳,爱劳动、爱生活的生活态度;
2、通过科学实验和探究活动,培养学生的问题意识和观察能力,锻炼学生的科学思维、实践探索和解决问题的能力;培养学生严谨的科学精神以及实事求是的学习态度;
3、通过制作芳香手工品,培养学生爱生活、会生活的能力,体验生活中的乐趣,使得学生动手操作的能力进一步提高;
4、通过对芳香植物悠久的文化的探索,培养学生学会传承中外优秀文化,同时能够学会有一颗探索、好奇的心来认识这大千世界;
(4)核心精神
1、通过植物种植的具体的实施过程以及芳香制作过程中培养学生学会学习、健康生活;
2、在小组的团队合作中培养学生团队合作精神;在具体的实践活动中对学生创新意识的培养;
3、学习芳香植物的人文底蕴,将科学的理念和方法贯穿整个学习过程。
1.3 课程设计与纲要
本课程构建“基于问题”的项目学习系列,探究主题均指向核心素养的培养;四、五、六三个年级的学生的特点是:随着主体意识开始觉醒,自我主张、自我控制能力也进一步加强,能够把自己看成是集体中的一员,团队意识也逐渐呈现,同时逐渐形成自觉负责的态度,开始意识到学习是一种义务并且有较强的学习动机,所以针对以上的特点设置了针对性和启发性的课程纲要。
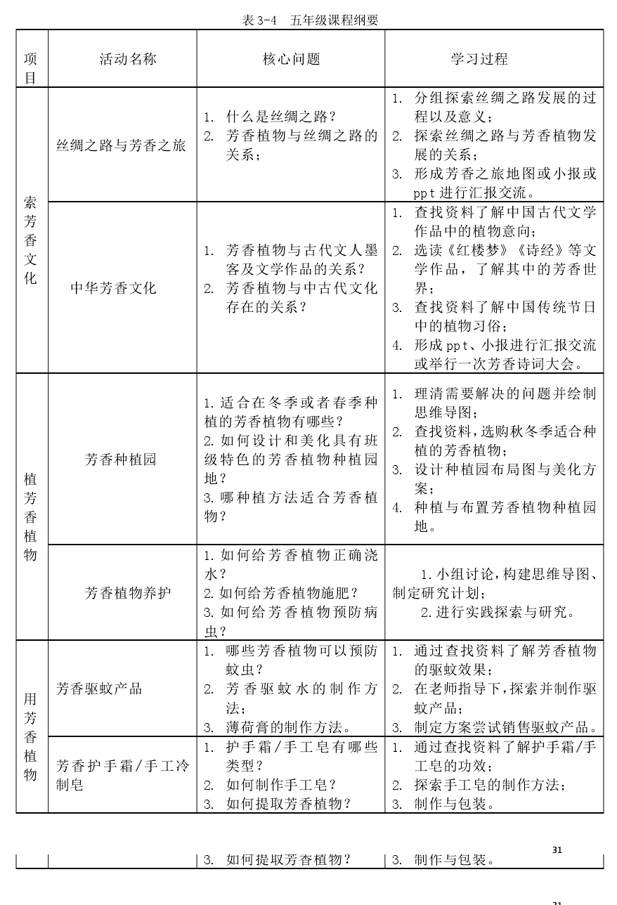
以下是针对C小学四、五、六年级不同年级的“芳香植物”校本课程的内容。


![]()

二、优势
(一)遵循科学生活化原则
课程设置的时候考虑到了它的生活性,学生们能够理解的同时考虑了知识的科学性。在每个年纪阶段所设置的课程目标是不同的,比如在低年级主要是对芳香植物产生探究兴趣,能够在教师的引导下,提出一些有价值的问题,且能清楚表述所发现的问题,能够辨识出芳香植物以及芳香植物的分类及用途;针对高年级的主要是对芳香植物产生探究兴趣,并能通过对周围与芳香植物有关的人、事、物的观察,自主提出具有研究价值的问题,并且能够设计和美化具有班级特色的芳香植物种植园地。
(二)遵循以实践为主的原则
“做中学、做中教、做中求进步”,教育家杜威认为:“做中学即要设计一切活动,包括使用用具、材料及获得结果的技巧,包括用各种工具材料去进行表现和创造,还有一切形式的艺术活动和科学活动。”在课程中,学生在实践中培养兴趣,在兴趣的趋势下培养良好的行为习惯,科学合理运用项目学习法、任务驱动法来开展实践探索,进而培养学生的创新能力以及开拓思维。
(三)遵循促进个性化发展的原则
在多元智能理论中指出要恰如其分的挖掘学生潜在的能力并为他们这些潜在的能力寻找合适的发展机会,每个学生都存在着个体的特殊性和差异性,我们在尊重学生差异性的同时需使用不同的教学方式来促进学生的个性化的发展。开展校本课程是启发学生的创新与实践能力从而可以养成较好的学科素养,进而充分发挥学生的主观能动性。
(四)注重学生创新能力的培养
首先创新能力是人的核心能力,它与个人的人生发展有极大的联系,是人才的核心能力;从小学开始创新能力的培养是至关重要的;运用创新能力解决生活中各种现实问题;学生在项目活动中,通过设置的不同的环节从不同角度来引导学生创新能力的培养。
(五)促进了多学科的融合
在校本课程的课程目标、课程内容的编写以及到课程的实施过程中,从多角度促进了多学科的融合;如在设计芳香植物这一活动中,学生会从美术审美的角度来绘制图纸,在植物的选择上,在每个季节所种植的植物是不同的,涉及到对植物的科学选择;从工程的角度对图纸进行简单的设计;在活动过程中根据不同的学生的特长进行分组。积极的鼓励学生在实际的项目中运用各种教育工具来进行思考、探索、体验整个过程。
三、劣势
1.校本课程开发时间短
笔者所研究的校本课程从6月份开始到至今,从课程的准备阶段、研究推进阶段再到课程的运行阶段,所经历的时间较短,对有些问题的研究还不够深度,在课堂上真正还遇到的问题还没有一个系统化的应对策略;因为时间较短所有的课程还没有完全的运行,只有在真正的运行中才能发现现实中的问题。
2.学生的参与度不高
现在的学生受到应试教育的影响,小学同样面临升初的压力,所有导致学生的时间比较紧张,仅仅依靠每周两个课时,是无法满足学生们对“芳香植物"课程的欲望;虽然现在教育部和学校都极力的倡导除了基础课程以外的拓展课程的发展,但是迫于学习的压力,所以留给学生的时间也越来越少,进而也导致了学生们对课程的参与度不高,从留给学生的课下任务的反馈来看,效果也不理想;在对教师的问卷调查中,部分老师也对校本课程的开发持有不支持的态度,原因是会加重学生的学习负担。
3.教师对课程的开发能力不足
从学生问卷调查关于调查教师的学历水平结果表明参与课程研发的教师80%是本科学历,同时年龄在22-30周岁的教师占50%;由于课程开发经验不足以及设计到各学科的整合,在课程开发和能力上都有待提高会,由于这样的一个现状导致了校本课程的现状停滞不前。
4.校本课程的评价标准需要进一步完善
虽然在校本课程的实践中也尝试着开发了“芳香植物"校本课程的评价标准的方法,但是还是不够完善;教学过程中需要逐渐形成总结新评价。按照以往单一的评价方式往往会忽略了学生平时的表现,仅仅通过最后的一个学习成绩来判断学生的成绩具有片面性,也不利于学生的身心全面的发展,也会影响到学生的学习的兴趣和积极性。